欢迎访问ylzzcom永利总站线路检测官方网站 English |设为首页 | 加为收藏
ylzzcom永利总站线路检测
请输入搜索信息:
 首页 | 学院概况 | 学院新闻 | 应急管理 | 师资队伍 | 教学工作 | 科研工作 | 党建工作 | 学生工作 | 院友工作 | 招生招聘 
日常动态
 
 
 
  日常动态
当前位置: 首页应急管理日常动态 — 正文

上一条:广东省应急管理厅发布《梅大高速茶阳路段“5·1”塌方灾害整改措施落实情况的评估报告》 下一条:今日关注丨应急管理部 工业和信息化部 关于加快应急管理装备创新发展的指导意见

关闭

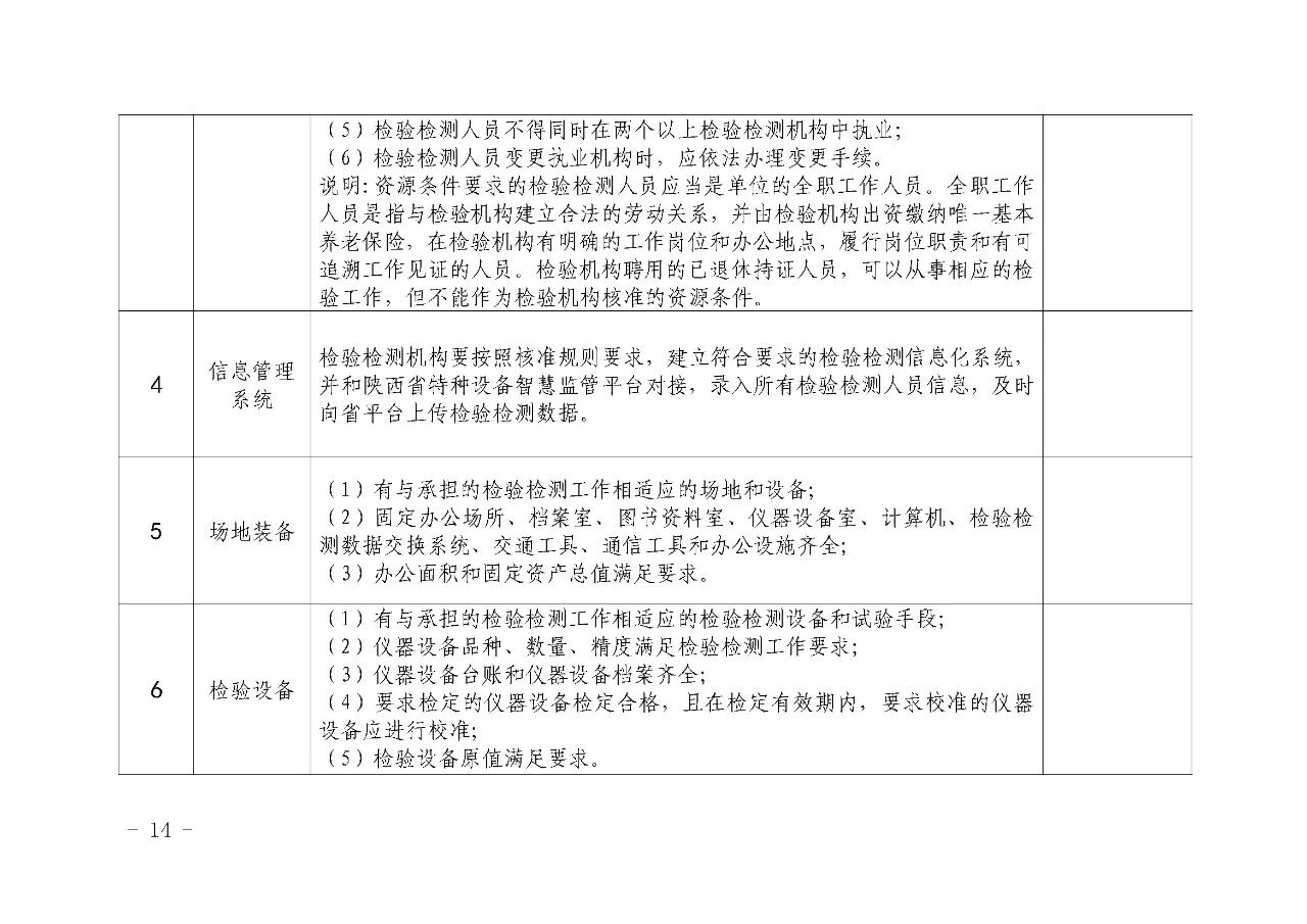
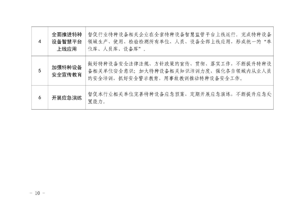
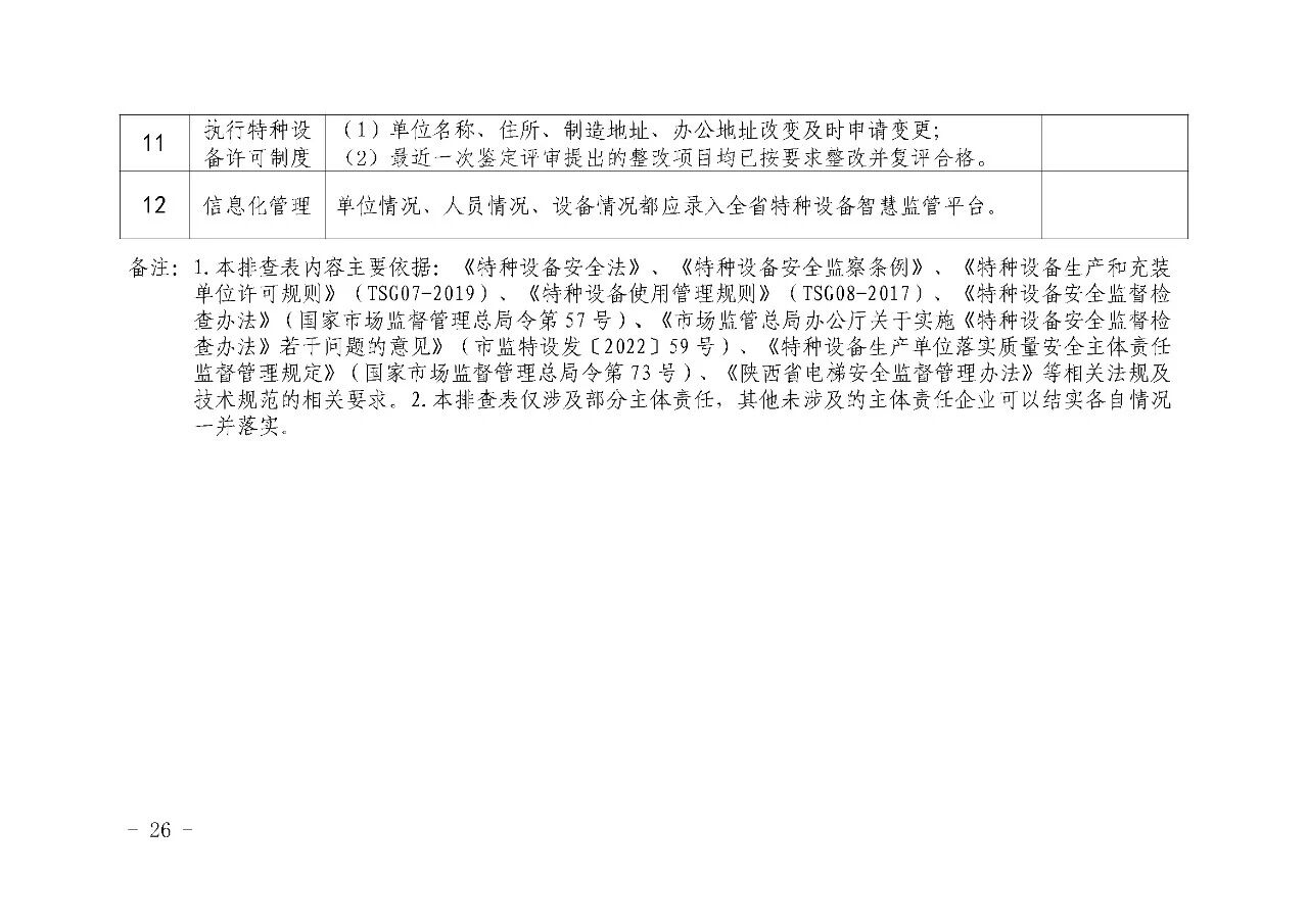
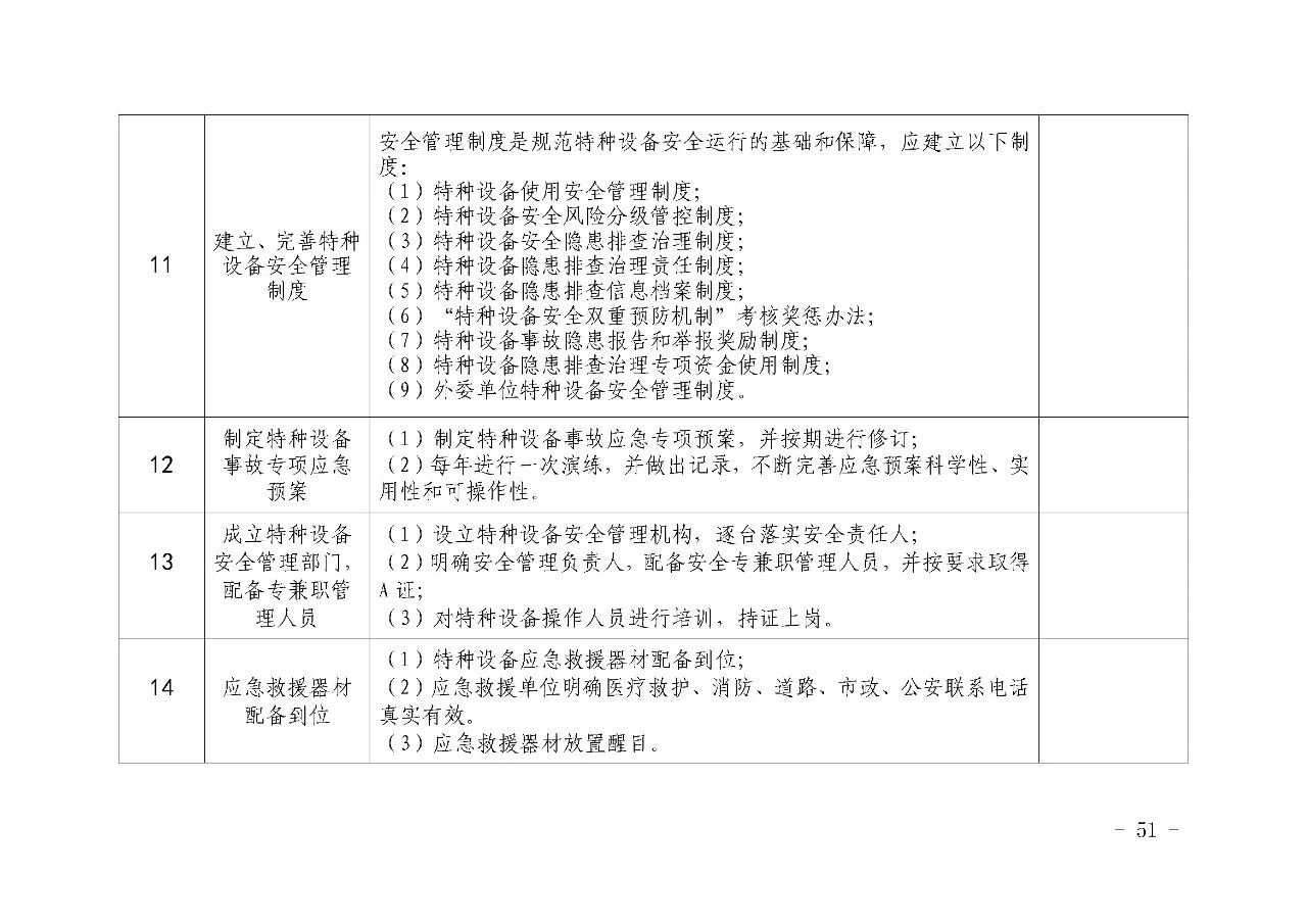
政策发布丨陕西省特种设备安全生产专业委员会关于印发《陕西省特种设备安全生产预防体系建设方案(2026)》的通知
 

                        

(来源:陕西省市场监督管理局)

版权所有:ylzzcom永利总站线路检测(股份)有限公司|Sogou百科 | 地址:陕西省西安市长安区学府大道1号  邮编710127 网站:www.xspzl.com 登录
陕ICP备28765498号
Baidu
sogou